THE WEEK AHEAD ECONOMIC DATA RELEASE 7TH DEC 2025
NO FALL IN RUSSIAN CRUDE EXPORTS POST NOV SANCTIONS
DEC FOMC PREVIEW: A HAWKISH CUT
CAN 10YR USTs MAKE A DASH TO 4.5%
THE WEEK AHEAD ECONOMIC DATA RELEASE 30TH NOV 2025
EX OIL COMMODITIES ARE SET FOR MORE UPSIDE IN CY26
CHINA IS IRREVERSABLY DECOUPLING FROM US: THINK 2027, THINK TAIWAN
IS THIS DECEMBER DIFFERENT FOR DOLLAR
BUY 10YR UK GILTS AGAINST SELL 10YR GERMAN BUNDS
BUY 10YR UK GILTS
SELL 10YR UST
BUY S&P 500
Explore our premium plans
View Premium Plans
Macrospectrum
Home
Trade Recommendation
Opinion
Blogs
Market Data
Equities
Currencies
Rates & Bonds
Commodities
Economic Calendar
Trade Status
Subscribe
Close
Subscribe
Login
Home
Latest News
Latest News
Equities
Commodities
Rates
Forex
Economic Data Release
Oil Prices Climb for Third Straight Week
Jun 20. 2025
Jun
20
Copper prices have been buoyant, but demand is about to flag, says influential investment bank
Jun 20. 2025
Jun
20
World markets on oil watch as Middle East tensions flare
Jun 20. 2025
Jun
20
New tech can cut LNG emissions by 60%, says IEA report
Jun 20. 2025
Jun
20
WTI Crude breaks war highs: US War entry looms for Oil Market
Jun 19. 2025
Jun
19
Oil prices up nearly 3% as Israel-Iran conflict escalates, US response remains uncertain
Jun 19. 2025
Jun
19
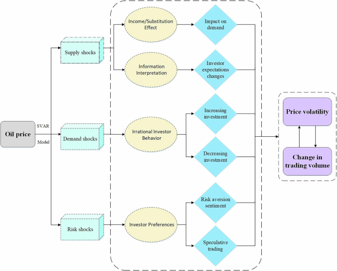
Multifractal relationship between decomposed oil price shocks and trading volume
Jun 19. 2025
Jun
19
Goldman Sachs Geopolitical Risk Could Add $10 to Oil Prices
Jun 19. 2025
Jun
19
Bulls in the silver market are restless, with the gold-silver ratio recovering. Can silver prices reach new highs after a high-level correction? [SMM Analysis] | SMM
Jun 19. 2025
Jun
19
←
1
2
...
1673
1674
1675
1676
1677
1678
1679
...
1821
1822
→