NO FALL IN RUSSIAN CRUDE EXPORTS POST NOV SANCTIONS
DEC FOMC PREVIEW: A HAWKISH CUT
CAN 10YR USTs MAKE A DASH TO 4.5%
THE WEEK AHEAD ECONOMIC DATA RELEASE 30TH NOV 2025
EX OIL COMMODITIES ARE SET FOR MORE UPSIDE IN CY26
CHINA IS IRREVERSABLY DECOUPLING FROM US: THINK 2027, THINK TAIWAN
IS THIS DECEMBER DIFFERENT FOR DOLLAR
THE WEEK AHEAD ECONOMIC DATA RELEASE 23RD NOV 2025
BUY 10YR UK GILTS AGAINST SELL 10YR GERMAN BUNDS
BUY 10YR UK GILTS
SELL 10YR UST
BUY S&P 500
Explore our premium plans
View Premium Plans
Macrospectrum
Home
Trade Recommendation
Opinion
Blogs
Market Data
Equities
Currencies
Rates & Bonds
Commodities
Economic Calendar
Trade Status
Subscribe
Close
Subscribe
Login
Home
Latest News
Latest News
Equities
Commodities
Rates
Forex
Economic Data Release
Rio Tinto accelerates readiness for Simandou’s inaugural shipment
Oct 21. 2025
Oct
21
NMDC Limited Updates Iron Ore Prices Effective October 2025
Oct 21. 2025
Oct
21
BHP Expects Resilient Global Commodity Demand
Oct 21. 2025
Oct
21
Gold Prices Fall Most Since 2013—Here’s Why Metals Are Plunging
Oct 21. 2025
Oct
21
Why is gold down today? Gold price crashes over 5% — its worst single-day drop since 2013; silver plunges
Oct 21. 2025
Oct
21
September Core Sector Growth Eases To 3% As Coal, Crude Output Fall
Oct 21. 2025
Oct
21
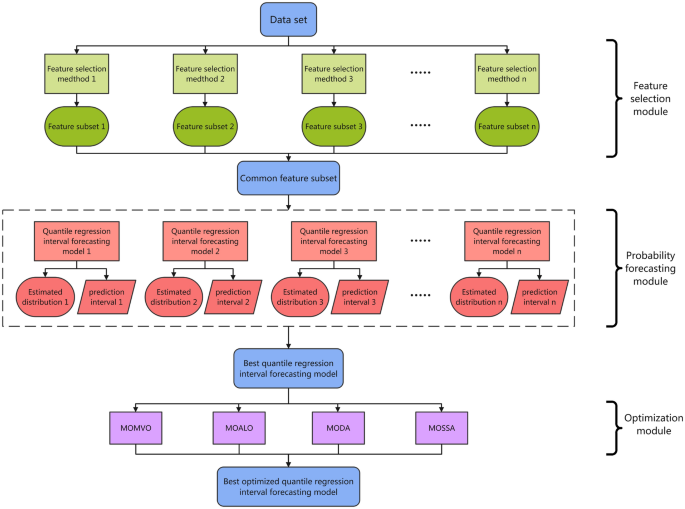
A novel hybrid interval prediction framework integrating multiobjective optimization and quantile deep learning for copper price prediction
Oct 21. 2025
Oct
21
China Unveils World's Largest Wind Turbine
Oct 21. 2025
Oct
21
Shadow Energy Secretary Challenges UK's Net Zero Targets
Oct 21. 2025
Oct
21
←
1
2
...
686
687
688
689
690
691
692
...
1820
1821
→